お知らせ

  • ■該当件数2件中<1 ~ 10を表示>

2026/02/09

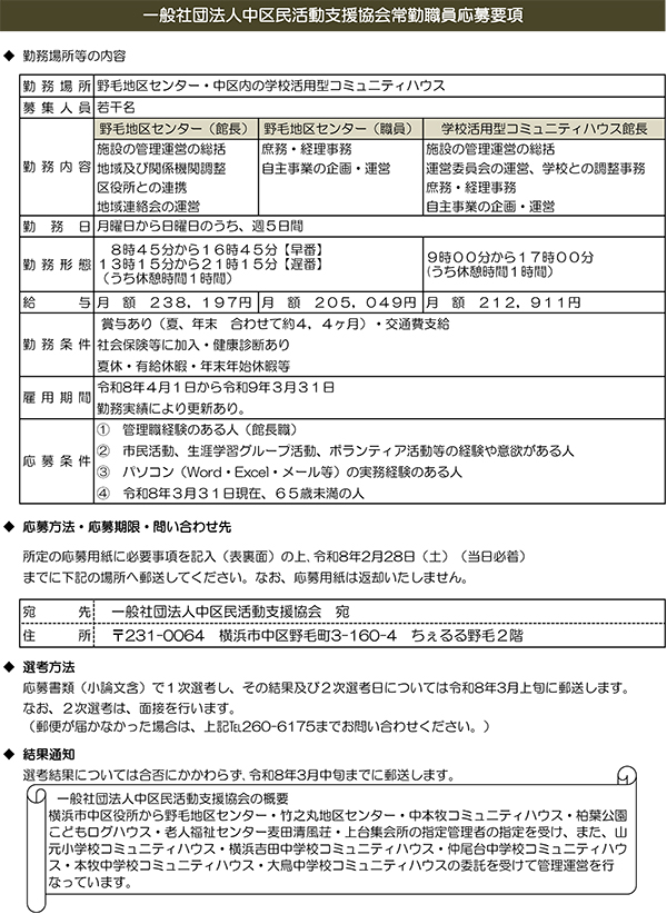
令和8年度の常勤職員募集につきまして

令和8年4月1日から働く新しい常勤職員を募集しております。笑顔・親切・安全をモットーに地域の皆様が気軽に施設を利用できるようサポートするお仕事です。
応募用紙は両面印刷(応募用紙と小論文)でご提出ください。
※求人に関するお問合せは協会事務局にお願い致します。

応募要項
・常勤職員応募用紙【館長用】(PDFを別ウインドウで開く)

2025/09/29

サイトをリニューアルしました。

日頃より当施設のホームページをご覧いただき、誠にありがとうございます。
この度、ホームページを全面的にリニューアルいたしました。
より使いやすいホームページを目指して、デザインとページの構成を見直しました。
これまで以上に、ご利用者様に有益な情報をお伝えできるように努めて参ります。
今後とも、どうぞよろしくお願い申し上げます。

PageTop